令和8年4月から未管理著作物裁定制度の運用が開始されます。これは、著作物等の利用可否に関する権利者の意思が確認できない場合に、権利者の許諾を得る代わりに文化庁長官の裁定を受け、補償金を支払うことにより、適法な利用を可能とする制度であり、以前、当ブログでも紹介しました(ブログ 2025.05.02)
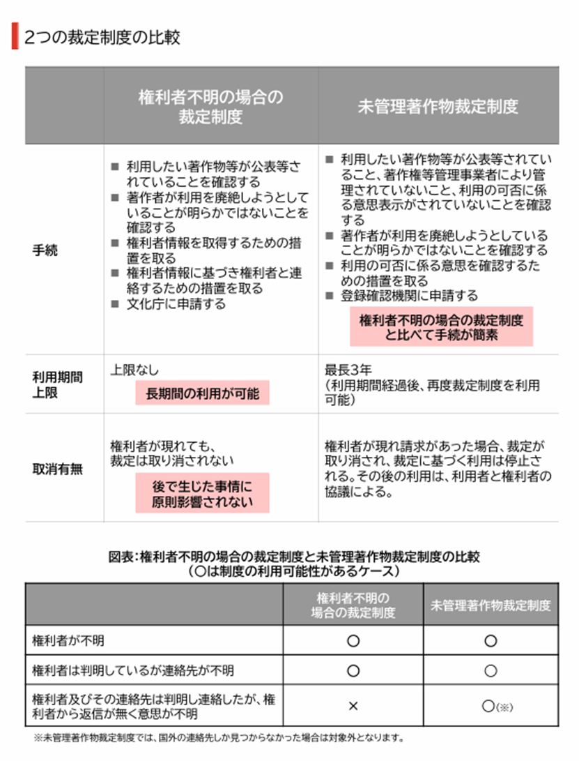
ところで、上記の未管理著作物裁定制度に加えて、従前から存在する裁定制度に「著作権者不明等の場合の裁定制度」というものが存在します。例えば、「権利者が誰か分からない」、「(権利者が誰か分かったとしても)権利者の所在が分からない」、「亡くなった権利者の相続人が誰なのか、またその所在が分からない」等の理由で許諾を得ることができない場合に、権利者の許諾を得る代わりに文化庁長官の裁定を受け、通常の使用料額に相当する補償金を支払うことにより、著作物等の適法な利用を可能とする制度です。以下は、これら2つの裁定制度を比較した表です。

<文化庁HPより> 『裁定の手引き 概要版』
なお、文化庁では、上記の未管理著作物裁定制度の運用に資するとともに、権利探索の効率化も含め著作物等の利用の円滑化を図るため、分野を横断して著作物等の権利情報を検索できる「分野横断権利情報検索システム」と、個人クリエイター等の権利情報を集約し、同制度における意思表示を行える「個人クリエイター等権利情報登録システム」の2つのシステムを2月26日に公開し、運用をスタートさせています。